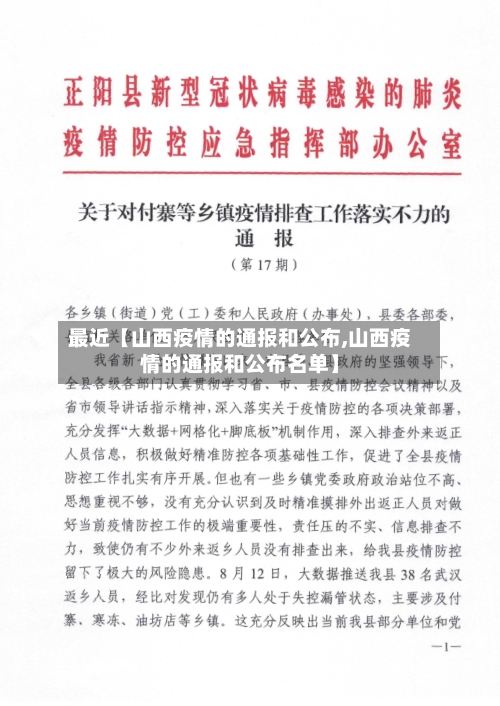
最近【山西疫情的通报和公布,山西疫情的通报和公布名单】
疫情下的太原按下了暂停键,当地的疫情是如何爆发的?
〖壹〗、022年4月13日5时起,山西省太原市六城区全部关闭,不能进出城区。 愿山河平安,人类安全! 一切都会如期而至! 太原加油,4月15日,山西太原迎泽区疫情防控领导小组发布通告,为彻底排查潜在人群感染者,迎泽区决定4月16日对迎泽区内所有居民(包括当地常住人口、临时流动人口、外籍人口等)开展第二次全员核酸检测。

〖贰〗、太原在2022年4月因疫情按下了11天暂停键,期间市民生活发生巨大变化,但大家仍积极配合抗疫并保持对生活的热情,坚信暂停是为了更好地前行。疫情突发与市民反应2022年4月3日,太原突发疫情,市民生活骤变。

〖叁〗、疫情下人们收入减少支出增加被按下暂停键,很多公司停业停产都面临着每天无收入纯支出的生活,被隔离在家的人们也是这样的没有收入,但是买菜、购买生活用品也都是钱。不知道大家有没有感觉到,被隔离后好像所有的食物、生活用品都有所涨价,对于有车贷房贷的人来说生活压力更是非常大。

〖肆〗、城市被按下“暂停键”后,志愿者与社区迅速行动保障民生。抗疫背景下的城市停滞:自疫情发生后,城市因防控需求进入静态管理状态,公共交通暂停、商业活动停滞、居民居家隔离,整体运行被形象地称为“按下暂停键”。这一措施旨在切断病毒传播链,但同时也带来了物资供应、生活保障等现实挑战。

太原、阳泉、晋中平遥疫情防控最新通报
出门全程戴口罩,不聚集,不扎堆,尽量减少前往人员聚集性和封闭性场所活动,严格遵守有关防控规定,按照要求及时主动参加核酸采样,配合疫情防控管理。晋中市平遥县 有序解除静态管理 自2022年11月18日8时起,县域(卜宜乡全乡和所有高风险区除外)解除静态管理,实行解封不解防,严格落实低风险区“个人防护、避免聚集”的管控措施。
当日治愈出院28例(大同市平城区7例、大同市云冈区6例、大同市浑源县1例;阳泉市城区1例、阳泉市平定县2例;晋城市陵川县1例;晋中市平遥县1例;忻州市繁峙县1例;吕梁市离石区4例、吕梁市文水县4例)。
山西省有疫情的城市有吕梁、忻州、太原、晋城、阳泉、临汾、晋中、运城。截止2022年11月11日吕梁、忻州、太原、晋城、阳泉、临汾、晋中和运城,均有疫情。
阳泉市市各景区陆续主动闭园,根据新冠肺炎疫情防控现状和各景区建设改造的实际情况,阳泉市各景区纷纷主动闭园。1月8日起,各旅游景点暂停接待游客,恢复营业时间,另行通知。
山西榆次发现2例,从河北输入无症状感染者,他们的流调轨迹是怎样的?
他们的流调轨迹是:一位是无症状感染者1,在1月4日下午17时,与其妻子从河北省石家庄市藁城区增村镇杨马村繁荣南街自驾车,返回其租住的榆次区高村某民居。其妻子经两次核酸检测均为阴性。一位是无症状感染者2:1月2日由河北正定机场站,乘G615到太原南站;当日乘G2079到晋中站,后乘出租车返回其租住的榆次区高村某民居。
感染者基本情况两名无症状感染者为一家人,其中一人有河北旅居史。二人返回榆次后出现不适症状,主动就医后被确诊。近来已被送往定点医院隔离观察,接受医学管理,并根据身体状况提供必要医疗救治。当前防控措施流调溯源:疾控部门已全面排查其活动轨迹,重点梳理在榆次区的活动范围及暴露风险,明确潜在传播链条。
无症状感染者1:1月4日下午17时,与其妻子从河北省石家庄市藁城区增村镇杨马村繁荣南街自驾车,返回其租住的榆次区高村某民居。其妻子经两次核酸检测均为阴性。无症状感染者2:1月2日由河北正定机场站,乘G615到太原南站;当日乘G2079到晋中站,后乘出租车返回其租住的榆次区高村某民居。
随着现在天气越变越冷,新冠病毒也会变得特别活跃,因为新冠病毒根本就不怕冷,甚至他们可以在零下几十度的环境内生存下去。所以在冬季一定要做好防疫工作。所以平时我们应该尽量待在室内,不要选取出去。
022年7月19日,宿州市埇桥区在区域核酸检测中发现2名初筛阳性人员,判定为无症状感染者,已划定高、中、低风险区,并公布其活动轨迹。无症状感染者活动轨迹无症状感染者17月12日-16日:每天5:00-6:30在铁路公园;19:00-20:00在铁路社区居委会南门广场。
新增病例情况:1月11日晚,山西晋中新发现2例新冠肺炎无症状感染者,为河北输入性病例。
深圳、郑州、太原等地被国务院联防联控机制通报!
深圳、郑州、太原等地被国务院联防联控机制通报,主要因在疫情防控中存在违反“九不准”规定及处置疫情简单化、一刀切、“层层加码”等问题。
郑州确实被通报存在随意静默封城代替管控的问题。在11月5日的国务院联防联控机制发布会上,国家疾控局监督一司二级巡视员妥佳明确表示,国务院联防联控机制对于近期群众的投诉反映进行了梳理,并发现了多个方面的问题。
国务院通报的核心内容与政策导向根据公开信息,国务院联防联控机制在11月5日的发布会上,明确通报了七地疫情防控中存在的过激行为,主要包括:随意静默封城:如郑州因过度封控被点名,反映出部分地区未严格执行“精准防控”要求。
国务院联防联控机制:11月29日研究制定《加强老年人新冠病毒疫苗接种工作方案》,提出继续做好60-79岁,特别是80岁以上人群全程接种和加强免疫工作,第一剂次加强免疫与全程接种时间间隔调整为3个月以上。
山西晋中警方通报:一男子核酸阳性、隐瞒行程、为女儿办婚礼
事件背景与核心事实2022年10月5日,山西省晋中市祁县在常态化核酸检测中发现一名初筛阳性人员。经调查,该人员王某贵(男,53岁,祁县古县镇下古县村人)存在以下违法行为:隐瞒行程轨迹:王某贵近期曾前往太原市河西农贸市场,但未主动向社区或相关部门报备,刻意隐瞒该行程。
山西晋中一阳性人员故意隐瞒行程给女儿办婚礼,近来已有十六人被感染。
学生家长隐瞒行程,致多人停学或隔离,被立案调查!此次瞒报行程事件发生于山西晋中介休市,据介绍,该市城区某学校家长任某某在明知自己有涉疫地区形成的状况下,并未按照当地防疫要求向社区和孩子所在学校进行报备。
近来【兰州疫情情况最新消息兰州疫情最新消息行动轨迹】
- 2026-03-13
- 阅读 2
【南京新增无症状感染者抗体阳性,南京 无症状新冠肺炎】
- 2026-03-13
- 阅读 2
最近【哈尔滨疫情最新情况,哈尔滨疫情最新数据消息】
- 2026-03-13
- 阅读 2
最近【乌鲁木齐市疫情,乌鲁木齐市疫情防控联系方式】
- 2026-03-13
- 阅读 2
2020年武汉死亡总人数的简单介绍
- 2026-03-13
- 阅读 1
最近【山西疫情的通报和公布,山西疫情的通报和公布名单】
- 2026-03-13
- 阅读 6