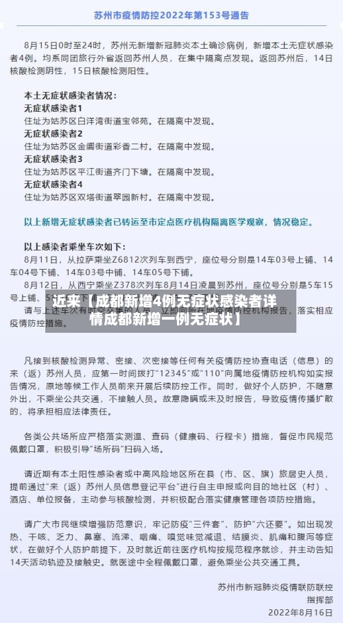
近来【成都新增4例无症状感染者详情成都新增一例无症状】
2月10日成都新增境外输入无症状感染者4例详情
〖壹〗、月10日成都新增境外输入无症状感染者4例,具体详情如下:无症状感染者1:俄罗斯籍,从俄罗斯出发,于2月9日飞抵成都入境。无症状感染者2:俄罗斯籍,从俄罗斯出发,于2月9日飞抵成都入境。无症状感染者3:俄罗斯籍,从俄罗斯出发,于2月9日飞抵成都入境。无症状感染者4:中国籍,从柬埔寨出发,于2月9日飞抵成都入境。

〖贰〗、0月21日,成都市新增境外输入新冠肺炎确诊病例2例(其中1例为昨日无症状感染者订正),新增出院2人,无新增无症状感染者,2名境外输入无症状感染者解除集中隔离医学观察。新增境外输入确诊病例详情 患者1:男,41岁,中国籍。从伊拉克出发,经卡塔尔乘QR8064次航班于10月4日抵蓉。入境后即被集中隔离。

〖叁〗、成都新增6例境外输入无症状感染者,均已隔离治疗,密接人员核酸检测均为阴性。无症状感染者1:女,20岁,中国籍。从菲律宾出发,经马来西亚乘D7320次航班于10月11日抵蓉。入境后即被集中隔离。10月23日因新冠病毒核酸检测阳性,诊断为无症状感染者,现已转送至定点医院隔离治疗。
〖肆〗、月7日成都市新增2例境外输入无症状感染者,具体情况如下:整体疫情概况8月7日成都市无新增新冠肺炎确诊病例,新增2例境外输入无症状感染者。
〖伍〗、昨日(3月16日0-24时)四川新增境外输入确诊病例2例、无症状感染者4例,本土零新增。具体信息如下:新增确诊病例 新增新型冠状病毒肺炎确诊病例2例,均为境外输入(在成都市)。2例确诊病例均由3月15日的无症状感染者转归,无新增本土确诊病例。当日新增治愈出院病例12例,无新增疑似病例及死亡病例。
昨日,成都本土零新增!
本土病例情况:8月7日0—24时,四川新增本土确诊病例1例,在遂宁,为省外返遂宁人员,“入川即检”重点人员监测发现,成都无新增本土确诊病例;四川无新增本土无症状感染者,即成都也无新增本土无症状感染者。
昨日(6月27日0时至24时)四川新增确诊病例、无症状感染者均为零,具体数据及疫情形势如下:新增病例情况 本土病例:确诊病例与无症状感染者均为0新增。境外输入:确诊病例与无症状感染者均为0新增。其他数据:新增治愈出院病例1例,无新增疑似病例及死亡病例。
昨日(3月3日)该市本土零新增,无新增本土病例报告。以下是具体情况说明:新增数据:3月3日0-24时,该市无新增本土确诊病例,也无新增本土无症状感染者,实现了本土零新增。累计数据:截至3月3日24时,该市累计报告本土确诊病例35例,本土无症状感染者3例。
昨日(3月16日0-24时)四川新增境外输入确诊病例2例、无症状感染者4例,本土零新增。具体信息如下:新增确诊病例 新增新型冠状病毒肺炎确诊病例2例,均为境外输入(在成都市)。2例确诊病例均由3月15日的无症状感染者转归,无新增本土确诊病例。当日新增治愈出院病例12例,无新增疑似病例及死亡病例。
月10日0-24时,四川新增新型冠状病毒肺炎确诊病例6例,均为境外输入(在成都市),且全部由3月9日的无症状感染者转确诊,无本土新增病例。截至3月10日24时,全省累计报告确诊病例1545例,其中境外输入917例,累计治愈出院1394例,死亡3例,近来在院隔离治疗148例。
自2022年3月6日起,成都长城馨苑小区等五地调整为低风险地区,具体信息如下:成都高新区中和街道长城馨苑小区截至3月6日0时,该小区已连续14天无新增本土确诊病例。根据国务院联防联控机制要求及省、市专家综合评估,自3月6日起由中风险地区调整为低风险地区,并解除相关封控区、管控区管理。
4月17日成都无新增本土确诊病例和本土无症状感染者
〖壹〗、新增境外输入无症状感染者:4月17日,成都市新增境外输入无症状感染者14例,主要来自蒙古、德国和中国香港,具体信息如下:无症状感染者1-2:中国籍,从蒙古出发,于4月10日飞抵成都入境。无症状感染者3-5:中国籍,从德国出发,于4月13日飞抵成都入境。
〖贰〗、月16日0-24时,四川省和成都市均无新增新冠肺炎确诊病例,继续保持0新增的良好态势。 以下是具体情况:四川省情况新增确诊病例:4月16日0-24时,四川新型冠状病毒肺炎无新增境外输入确诊病例,无新增本地确诊病例。
〖叁〗、无新增疑似病例,无现有疑似病例。无症状感染者情况:新增无症状感染者54例,其中境外输入无症状感染者3例。当日转为确诊病例9例(境外输入6例)。当日解除医学观察66例(境外输入12例)。尚在医学观察无症状感染者1017例(境外输入191例)。港澳台地区疫情情况:累计收到港澳台地区通报确诊病例1461例。
〖肆〗、月20日0-24时,成都市无新增本土确诊病例,新增出院13例;无新增本土无症状感染者,新增境外输入无症状感染者19例,另有15例无症状感染者解除集中隔离医学观察。
〖伍〗、月12日0时至24时,四川无新增本土确诊病例,新增本土无症状感染者3例(均在绵阳市),新增境外输入确诊病例1例(成都市),新增境外输入无症状感染者18例(成都市)。
〖陆〗、四川昨日(4月28日)新增本土“3+2”,即新增本土确诊病例3例,新增本土无症状感染者2例,具体情况如下:新增本土确诊病例3例地区分布:成都市1例,巴中市1例,达州市1例。感染来源:均为重点地区返川人员。具体情况:成都市1例:重点地区返蓉人员,闭环管控中发现,4月28日确诊。

河北疫情源头已找到(河北疫情源头有重大发现)
- 2026-03-09
- 阅读 0
【10地发现援建方舱阳性人员,支援武汉方舱医院感受】
- 2026-03-09
- 阅读 0
近来【山东青岛新增3例无症状感染者青岛新增3例无症状感染者行动轨迹】
- 2026-03-09
- 阅读 0
广东新增5例本土无症状/广东新增本土无症状1例!
- 2026-03-09
- 阅读 0
【上海疫情小区速查,上海小区疫情防控措施】
- 2026-03-09
- 阅读 0
近来【河南商丘疫情河南商丘疫情最新通知】
- 2026-03-09
- 阅读 0