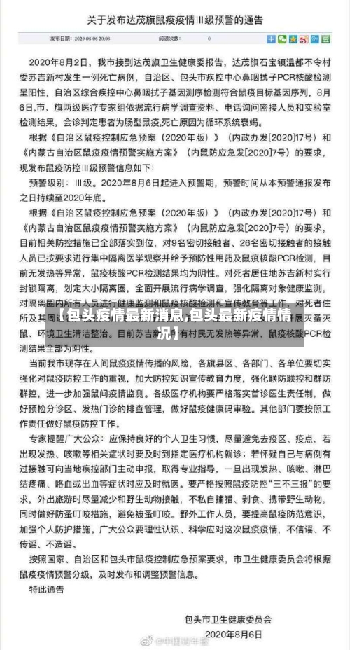
【包头疫情最新消息,包头最新疫情情况】
内蒙古疫情最新消息,10月17日最新消息,又传来了三个新消息。
022年10月17日内蒙古疫情传来三个新消息,具体内容如下:呼和浩特市调整部分地区风险等级 自2022年10月16日起,呼和浩特市调整部分地区风险等级,调整后现有高风险区419个,中风险区212个。

本轮疫情已波及陕西、宁夏、内蒙古、北京、甘肃、湖南、贵州、河北、湖北、青海、四川等11个省份。甘肃省部分出租车已停运,具体情况如下:停运背景:10月17日以来,国内出现多点散发本土疫情,呈快速发展态势,一周之内波及11个省份,感染者大多有跨地区旅游活动,疫情进一步扩散风险仍在加大。
新型冠状病毒肺炎疫情最新情况(截至10月16日24时)新增确诊:全国报告新增确诊病例20例,其中境外输入19例(分布在上海、四川、广西等地),本土病例1例(内蒙古锡林郭勒盟)。无症状感染者:6例由无症状转为确诊病例(四川4例,浙江、陕西各1例)。
包头市解封时间最新2022:预计什么时候能解除?附疫情最新消息!
〖壹〗、包头市2022年解封时间预计为3月中旬,但具体时间需根据疫情发展动态调整,以官方通知为准。
〖贰〗、解封时间预测依据呼和浩特此轮本土疫情预计在2022年3月中下旬左右才会解封,这一解封时间是根据我国发生的多起本土疫情解封时间来测定的。当前呼和浩特疫情形势比较复杂,每天都通报新增十几个病例。
〖叁〗、月7日。通过查询中国新闻网官方网站了解到,2022年12月7日早晨,部分社区接到通知,居民可以自愿选取是否进行核酸检测,不再强制要求,这表示人们的“防护衣”被收回去,疫情防控开始全面放开。
〖肆〗、年12月8日到12日。经国务院批准中国全面疫情解封时间是2022年12月8日到12日中国全面疫情解封。新冠疫情是从2020年1月份开始爆发的。年12月10日。截止2022年12月10日全国防控疫情组宣布,全国放开疫情解控。疫情,汉语词语,指疫病的发生和发展情况。
内蒙古包头来广东需要报备吗
〖壹〗、022年2月13日以来有内蒙古自治区包头市旅居史的来(返)粤人员需立即向所在社区报备,并配合当地疫情防控措施。具体说明如下:报备要求依据:根据公开信息,2022年2月13日后从包头来(返)粤的人员属于需报备范围。
〖贰〗、月从内蒙古自治区包头市来云浮需要报备。根据云浮疾控最新消息,2月13日以来有内蒙古自治区包头市来(返)云人员需立即向所在社区报备,并配合当地疫情防控措施。
〖叁〗、月9日云浮疾控发布最新来云人员报备提醒,涉及多地旅居史人员需主动报备并配合防控措施,具体内容如下:阳江江城区相关来(返)云人员管控要求2月24日以来有阳江江城旅居史,或与通报病例活动轨迹有交集、重合的来(返)云人员,需立即向所在社区报备,并配合当地疫情防控措施。
〖肆〗、月2日(含)以来途径云南德宏州。2月1日(含)以来途经广东深圳市、内蒙古呼和浩特市、内蒙古满洲里市。与阳性病例相关人员:与公布的阳性病例行程轨迹有交集的、同时空伴随人员。报备要求:请上述人员立即向所在村(社区)、单位报备,并配合做好测温验码、核酸检测、隔离医学观察或健康监测等疫情防控措施。
〖伍〗、市外返云人员:需提前3天通过云浮防疫小程序报备,抵云后向目的地村(社区)报到。离云返乡后返云人员:需提前3天通过云浮防疫小程序报备,抵云后向目的地村(社区)和工作单位报到。统一报备时间:自2022年1月21日起,来云返云人员统一使用云浮防疫小程序进行报备报到。

包头哪里有疫情
〖壹〗、022年包头市疫情最新消息截至3月5日24时:昆都仑区白云街道、市府东路街道及达茂旗小文公乡腮林村无新增本土病例,已调整为低风险地区。剩余5个中风险地区(昆都仑区4个街道、青山区1个镇北区)仍在封闭管理中。
〖贰〗、包头现在有疫情。截止到2022年10月11日,包头市新增本土确诊病例15例,分别是昆都仑区1例、青山区1例、东河区1例、九原区9例、稀土高新区3。无症状感染者包头市22例,分别是昆都仑区2例、青山区1例、东河区5例、九原区12例、稀土高新区2例。
〖叁〗、月18日。2月18日3时,包头市新增1例新冠肺炎确诊病例,其为呼和浩特市确诊病例王某的密切接触者。包头,别称九原、鹿城,内蒙古自治区辖地级市,国务院批复确定的内蒙古自治区重要的经济中心、呼包鄂城市群中心城市之一和中国重要的工业基地。
〖肆〗、例。根据昆区疫情防控中心显示,截止2022年11月4日包头昆区疫情有2例,为常态化管理区域,须持有48小时核酸检测报告,行程码,健康码。
关于【北京新增本土确诊2例无症状1例,北京新增2例本地确诊病例详情】
- 2026-03-11
- 阅读 0
关于【31省份昨日新增本土确诊9例,31省昨日新增本土61例】
- 2026-03-11
- 阅读 2
成都居民出入小区不需持核酸证明/成都小区能不能进去
- 2026-03-11
- 阅读 4
最近【舟山新增确诊11例,舟山11例新冠】
- 2026-03-11
- 阅读 9
江西新增14例本土无症状(江西新增14例本土无症状病例)
- 2026-03-11
- 阅读 9
最近【商丘新增本土确诊,商丘新增本土确诊名字】
- 2026-03-11
- 阅读 9