关于【南京中高风险地区名单,南京中高风险区是哪些】
南京市高危地区名单
〖壹〗、江宁区禄口街道铜山社区和谢村社区所在的连片特困地区。

〖贰〗、东莞市(1个):松山湖高新技术产业开发区台科片区。河北省 廊坊市(1个):安次区葛渔城镇全域。江苏省 常州市(1个):钟楼区清云澜湾项目工地(常州市钟楼区五星街道龙江中路8-2高架桥下)。南京市(1个):江宁区东山街道湖西雅居东苑。

〖叁〗、南京疫情风险地区名单新变化,六个区域上升为中风险,而禄口街道全区域皆为高风险地区。此次南京疫情传播范围较广,已经波及到了多个省市,大家一定不能忽视,做好防范。

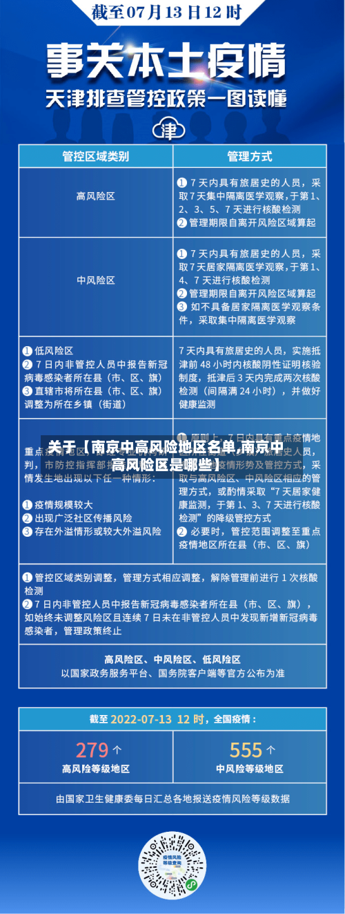
〖肆〗、全国中高风险地区名单截至2021年8月19日9:00,全国31个省(自治区、直辖市)和新疆生产建设兵团共有29个高风险地区,78个中风险地区。
江苏南京市秦淮区两地调整为中风险地区
〖壹〗、自2022年3月16日起,南京市新增3个中风险地区,调整后中风险地区总数增至8个,高风险地区保持1个不变。
〖贰〗、雨花台区中风险区:铁心桥街道水文苑小区北区 春江路26号-1鲜犟帅酱骨头排骨饭店 低风险区:铁心桥街道除中风险区以外的其他地区、西善桥街道。
〖叁〗、截至2022年3月16日,南京有1个高风险地区和5个中风险地区,具体信息如下:高风险地区(1个)江宁区东山街道湖西雅居东苑。
〖肆〗、南京夫子庙不是高风险地区。通过查询相关信息显示截止12月13日,南京相关防控疫情公告显示秦淮区夫子庙管控划为中风险区,封控区实行区域封闭、足不出户、服务上门,居住人员赋予黄码,严格落实居家隔离措施,安排24小时巡逻值守,防止人员外出流动,做到足不出户、车不出区,所需生活物资送货上门。

南京去上海要隔离吗
近来从南京去上海是否需要隔离,取决于南京的疫情风险等级以及个人具体情况,若南京为低风险地区,一般无需隔离;若为中高风险地区,则需根据风险等级接受相应隔离措施。
从南京去上海是否需要隔离,取决于南京当地的疫情风险等级。 高风险地区来沪:如果南京被划分为高风险地区,那么从南京来沪的人员一律需要实施14天集中隔离健康观察和2次新冠病毒核酸检测。
根据上海市疫情防控有关要求,低风险地区人员来沪无需隔离,持抵沪前48小时内核酸检测阴性证明即可。
南京到上海的检测报告,做好的没有体温的到上海需要隔离吗?南京到上海需要坐48小时核酸检测报告,带上行程码,到上海不需要集中隔离,但是需要居家隔离。
隔离管控措施 对有7天内南京疫情风险区旅居史的来沪返沪人员,按照区域高中低风险等级进行管控。 对7日内有疫情高风险区旅居史的来沪返沪人员,抵沪后实施7天集中隔离医学观察,实行相应频次的新冠病毒核酸检测。
不会,南京火车站和南京南站未被列入中风险地区,途经旅客的健康码不变。 上海火车站进站口的门式测温。由于旅客是分批到达,且选取的出口不同,每个出口的人并不多。此外,列车上也已经提示旅客出站要准备查验健康码,所以,旅客们都有所准备,出站过程十分顺利,并不需要排队。
哈尔滨今天最新疫情/哈尔滨今日最新疫情
- 2026-03-11
- 阅读 1
关于【河南确诊为何仍增加,河南疫情因为什么】
- 2026-03-11
- 阅读 1
关于【辽宁新增11例本土病例均在大连,辽宁新增11例本土病例均在大连吗】
- 2026-03-11
- 阅读 1
浙江疫情最新消息今天新增了15例/浙江疫情最新消息今天分布图
- 2026-03-11
- 阅读 1
最近【郑州现在什么情况,郑州现在什么情况视频】
- 2026-03-11
- 阅读 1
最近【天津新增本土确诊14例,天津新增1例本地确诊轨迹】
- 2026-03-11
- 阅读 1