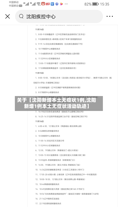
关于【沈阳新增本土无症状1例,沈阳新增1例本土无症状活动轨迹】
辽宁一例本土病例在哪
〖壹〗、辽宁一例本土病例在沈阳。截止2022年9月25日,通过查询相关资料公开信息显示,于9月15日0至24时,辽宁省新增1例本土无症状感染者,为沈阳市报告,新增1例境外输入新冠肺炎确诊病例,为沈阳市报告,新增2例境外输入无症状感染者,分别为沈阳市和大连市报告。

〖贰〗、辽宁大连新增1例本土确诊病例,值得注意的细节如下:病毒狡猾,考验精准防疫能力:大连长时间未出现本土确诊病例,此次新增病例直接冲击和考验大连精准防疫的能力和水平。不过,北京、舒兰、哈尔滨、武汉等地都经受住了考验,大连也必然能应对,只是时间长短问题。

〖叁〗、境外输入病例7例,分布为上海4例、山西1例、辽宁1例、广东1例。本土病例1例,位于天津。当日无新增死亡病例及疑似病例。治愈与重症情况:新增治愈出院病例37例,解除医学观察的密切接触者379人。重症病例较前一日减少1例,现有重症病例3例(与境外输入现有重症病例数一致)。


2022.2.15正版熔断午报,风平浪静的1天
022年2月15日正版熔断午报显示当日整体情况较为平稳,未出现大规模熔断,但部分航班受影响,同时存在预警航班及多地新增病例信息。具体内容如下:今日大事件土航熔断实锤:TK72(伊斯坦布尔-广州)航班将暂停3月22日、3月29日、4月5日、4月12日的运营。
022年2月15日熔断午报 今日大事件:土航熔断实锤:TK72(伊斯坦布尔-广州)航班将暂停3月22/29日、4月5/12日的运营。这意味着今日该航班能够正常飞行,并未当即熔断。祝愿今日回国的小主们旅途顺风顺水。荷航暂停飞往乌克兰航班:旅居乌克兰的朋友们请注意,荷航已暂停飞往乌克兰的航班。
今日大事件 土航熔断实锤 TK72(伊斯坦布尔-广州)航班将暂停3月22日、29日以及4月5日、12日的运营。这意味着今日该航班能够正常飞行,未当即熔断。祝愿今日乘坐此航班回国的小主们旅途顺风顺水。荷航暂停飞往乌克兰航班 旅居乌克兰的小主们请注意,荷航已暂停飞往乌克兰的航班。
熔断规则依据:根据中国民航局熔断政策,若单一入境航班确诊旅客达5例,将触发熔断机制,自入境第7日起暂停该航班运行2周。神鹰航班现状:2月21日DE2366航班已累计报告4例阳性病例,距离熔断标准仅差1例。
天津新增情况:天津新增1例捷克确诊病例,很可能乘坐2月16日的波兰航空LO93(华沙-天津),该航班可能熔断3月9/16日。国航CA910情况:国航CA910(莫斯科-北京)2月18日航班已有4人确诊,一旦达到熔断标准,预计将熔断4月1/8日航班。
沈阳兴顺夜市十一开吗
兴顺夜市在每年四月末或五月初至十一月初开张。以下是关于兴顺夜市开放时间的详细信息:开放时间:兴顺夜市每年四月末或五月初开始营业,一直持续到十一月初。每天营业时间:下午四点五十分至午夜十二点三十分。注意事项: 在冬季和早春时节,由于天气寒冷,兴顺夜市会暂时关闭。但一些室内的烧烤店和其他餐馆可能仍在冬季营业,游客可以前往品尝。
塔湾兴顺夜市全年开放,每天的营业时间有所不同。星期一到星期五的营业时间为16:00至23:00。周六至周日的营业时间为16:00至23:30(具体时间以实际情况为准)。摊位费用 塔湾兴顺夜市的摊位费用因位置和大小而异。一般来说,2平方米左右的摊位租金约为每天200元。4平方米左右的摊位租金则为每天300元。
沈阳铁西兴顺街夜市从每晚5时30分开始,11时结束。起始点位于建设大路与兴顺街的交汇处,结束点在南九路与兴顺街的交叉点。开放时间:夜市从每年的3月20日至11月20日开放,冬季休市。每晚约从5时30分开始进场,直到晚11时关闭撤场。
沈阳市铁西区的兴顺夜市在每年四月末或五月初至十一月初开张,每天营业时间从下午四点五十分至午夜十二点三十分。在冬季和早春时节,铁西区的兴顺夜市会暂时关闭,不过一些室内的烧烤店和其它餐馆仍可能在冬季营业。
沈阳浑南区有确诊病例吗
〖壹〗、有。2022年8月30日0时至24时,我市报告新增1例新冠肺炎确诊病例,系之前报告的无症状感染者转归,新增1例本土新冠病毒无症状感染者。沈阳是辽宁省的省会,位于中国东北地区南部,辽宁省的中部,是东北地区的经济、文化、交通和商贸中心,是中国的工业重镇和历史文化名城。
〖贰〗、沈阳浑南区不是风险区。通过查询相关资料,浑南区截止2022年11月10日13时,浑南暂无高中低风险地区,全域都是常态化防控区域新增确诊病例为0,没有疫情不是风险区。
〖叁〗、疫情形势分析:疫情波及范围:自3月6日首次报告省外输入疫情以来,本轮疫情已扩散至大东区、浑南区、沈河区、和平区、铁西区、苏家屯区等多个区域,呈现“点多面广”的传播特点。新增病例数据:3月17日0时至24时,沈阳市新增4例本土确诊病例和12例本土无症状感染者,显示疫情仍处于高位运行阶段。
〖肆〗、月13日在家未外出。5月14日15时30分到沈阳站接亲属并陪同至北部战区总医院和平分院急诊科就诊;19时08分在李先生牛肉面大王(腾飞二街店)就餐。5月15日接受主动筛查核酸检测结果为阳性,转运沈阳市第六人民医院隔离治疗。
〖伍〗、022年2月10日,沈阳市新增1例新型冠状病毒肺炎确诊病例,现已转入定点医疗机构隔离治疗,病情稳定。通过询问患者本人及家属,并结合相关部门大数据信息比对,形成确诊病例行程轨迹如下:某某,现住址:沈阳市浑南区绿色家园小区。2月7日从绥中县乘私家车返沈,回家后未外出。
【浙江新增本土阳性517例,浙江新增1例本土确诊】
- 2026-03-10
- 阅读 0
最近【杨州疫情最新情况最新消息今天,杨州疫情实时动态】
- 2026-03-10
- 阅读 0
最近【浙江新增11例本土确诊,浙江新增1例本地确诊】
- 2026-03-10
- 阅读 0
【奥迪a6改装,奥迪a6改装黑武士】
- 2026-03-10
- 阅读 0
上海通报最新排查情况/上海通报肺炎疫情
- 2026-03-10
- 阅读 0
关于【上海疫情累计报告感染者超9万例,上海疫情总人数】
- 2026-03-10
- 阅读 4